My AF signal generator would drive the amp to hard with the output set to minimum even with the 20db attenuator switched in. After adding the bypass caps I can adjust the pot from min to max without it breaking into oscillations with an antenna and ground connected.
Without the filter it has high gain through the MW band.
With the filter the roll off is well below the MW band.
The AF response is good for my ears. The filter could be adjusted to modify it to suit.
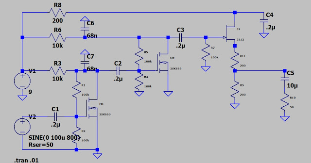
I used a 2K pot for R11. It pinches the JFET off at about 50% adjustment. A 1K pot might be better, I have some 2K's in the junk box and used what was on hand.
C6 and C7 could be 1n to 100n. The larger value will give more bass boost.
EDIT: R11 is a 2K pot used to adjust the J112 bias. It will pinch off the Jfet at about 1K. You could use a lower value.













































